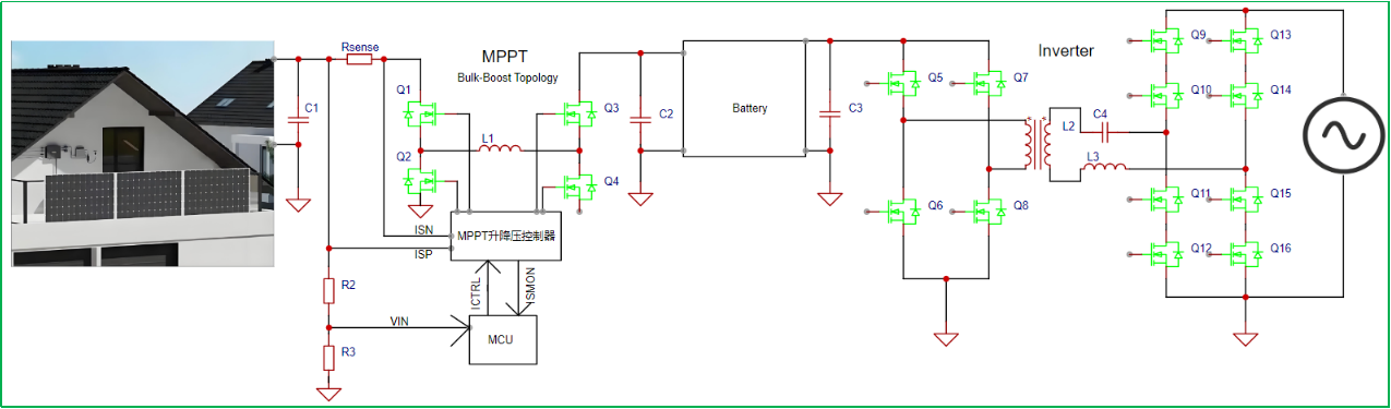
中晶新源为阳台储能(户用储能)系统提供高性能功率半导体解决方案。针对分布式光伏与家庭储能相结合的能源管理需求,我们提供全系列的SJ MOSFET、IGBT及SGT MOSFET产品,覆盖光伏发电、电池充放电等关键环节。通过优化器件动态与静态损耗,显著提升系统能效, 同时强化器件安全特性,为家庭储能系统提供高可靠性保障,助力用户实现清洁能源的高效利用与智能管理。
优化Rds(on) , Qg,降低开关与导通损耗
支持高频开关(100kHz+),适配LLC、双向DCDC等拓扑
强化EAS(雪崩能量)与抗短路能力,电池保护电路安全性提升
参数一致性与均流优化,支持多管并联,扩容灵活性高
内置 RC snubber,抑制电压尖峰,简化PCB设计

更多产品