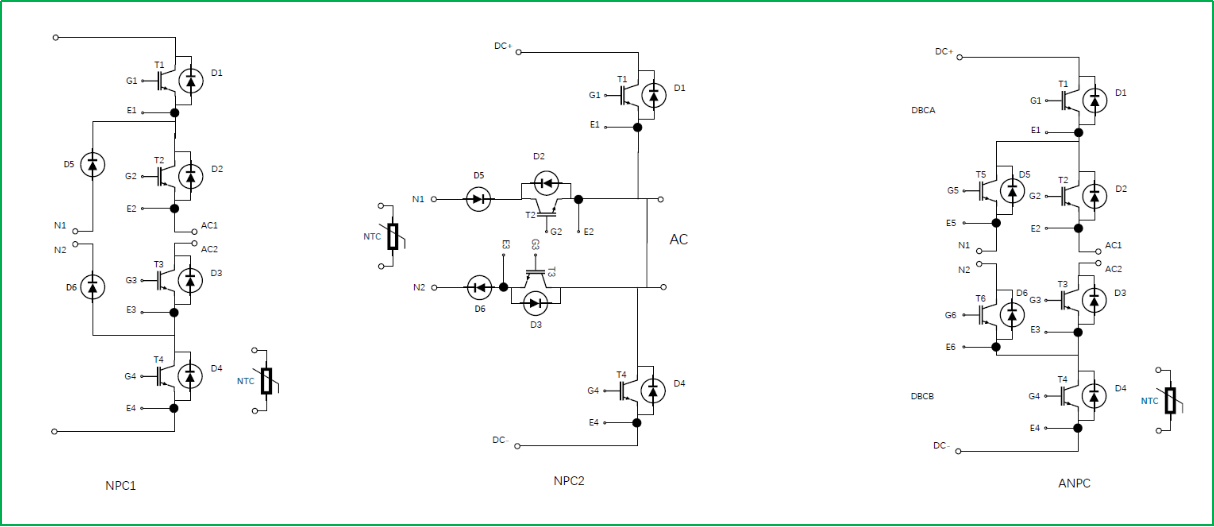
采用微沟槽场截止IGBT/SiC MOS低损耗芯片并适配高可靠性的HF3/HF5/HB2/HB3封装的产品,可提升储能能量转换效率并提高系统可靠性,覆盖全领域的组串式和集中式储能系统。
针对储能应用优化的650V/1100V/1200V IGBT,实现超低动静态损耗,助力储能系统效率提升
高性能高可靠的平面1200V SiC MOS配合低损耗IGBT,储能效率达到99%以上,并达到最佳的经济效益
兼容性极佳的HF5封装,本体高度12mm并带散热基板,低杂散电感
改进的HB2和HB3封装,长期工作结温高达175℃,助力储能系统功率密度进一步提升
器件一致性高、均流好,易于并联应用,可提高系统可性和鲁棒性,易于系统扩容
根据应用及过载需求,可提供最优的产品方案 (封装优化,芯片配置)
